科研局

 找回密码
 立即注册
查看: 924|回复: 4

Z10.环境研究全套数据

[复制链接]

34

主题

64

帖子

251

积分

版主

Rank: 7Rank: 7Rank: 7

积分
251
发表于 2026-1-18 21:42:33 | 显示全部楼层 |阅读模式
本帖最后由 清华学部 于 2026-3-21 18:10 编辑


数据时间区间:2000-2026年
数据齐全度:非常齐全
计算方法:有详细的计算方法
数据来源:权威来源,里面有附带
参考文献:有权威参考文献
使用情况:很多学者、同学、老师已经在使用

环境状况对于经济发展与资源配置起着重要作用。鉴于环境对经济发展和企业行为可能产生的重要影响,本数据库为学者提供研究中国气候与环境状况的详细、全面、准确的字段信息。

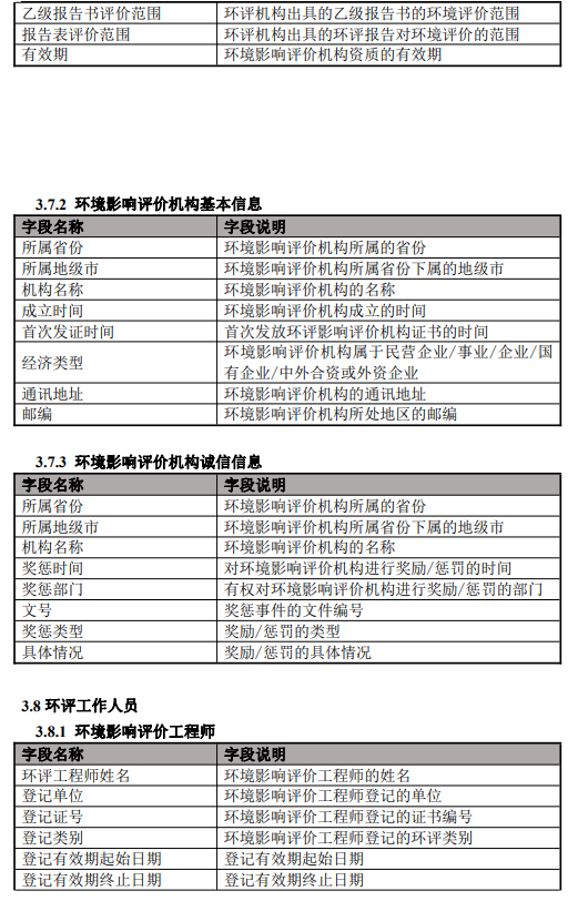
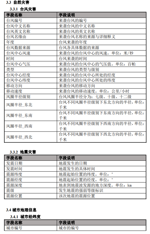
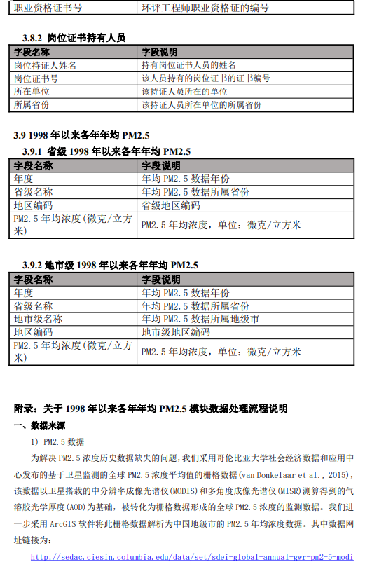
中国环境数据库(Chinese Environment Database,CEDS)对中国环境状况进行全方面的考察与总结,共包含气象、环境、自然灾害、城市地理信息、自然生态、环境治理、环境影响评价、环评工作人员、全国各省、地级市1998年以来各年年均PM2.5等9个模块。


数据下载:点击这里


内容介绍
1.png
2.png
3.png
4.png
5.png
6.png
7.png
8.png
9.png
10.png
11.png
12.png

数据示例
13.png
14.png
15.png



回复

使用道具 举报

0

主题

3

帖子

8

积分

新手上路

Rank: 1

积分
8
发表于 2026-3-21 17:56:17 | 显示全部楼层
已经看过啦,感谢,数据的内容很丰富
回复

使用道具 举报

34

主题

64

帖子

251

积分

版主

Rank: 7Rank: 7Rank: 7

积分
251
 楼主| 发表于 2026-3-21 18:17:28 | 显示全部楼层
非常欢迎您使用我们清华的数据!感谢您的使用和支持!
回复

使用道具 举报

0

主题

4

帖子

10

积分

新手上路

Rank: 1

积分
10
发表于 2026-3-22 18:55:03 | 显示全部楼层
数据的说明书真的非常非常详细,数据来源也介绍得很详细,真心好人
回复

使用道具 举报

34

主题

64

帖子

251

积分

版主

Rank: 7Rank: 7Rank: 7

积分
251
 楼主| 发表于 2026-3-22 19:03:43 | 显示全部楼层
非常欢迎您使用我们清华的数据!感谢您的支持!
回复

使用道具 举报

您需要登录后才可以回帖 登录 | 立即注册

本版积分规则

手机版|科研局数据网

Email:keyanju@163.com

版权所有 © 科研局 保留所有权利

京ICP备05072735号 京公网安备11010502030146号

科研局

学部QQ:1570962499

http://keyanju.com-科研局官方网站

提供最新的官方科研数据、科研信息

快速回复 返回顶部 返回列表