科研局

 找回密码
 立即注册
查看: 1001|回复: 4

Z6.高质量发展全套数据

[复制链接]

34

主题

64

帖子

251

积分

版主

Rank: 7Rank: 7Rank: 7

积分
251
发表于 2026-1-4 21:50:26 | 显示全部楼层 |阅读模式
本帖最后由 清华学部 于 2026-3-21 18:14 编辑

数据时间区间:2000-2026年
数据齐全度:非常齐全
计算方法:有详细的计算方法
数据来源:权威来源,里面有附带
参考文献:有权威参考文献
使用情况:很多学者、同学、老师已经在使用


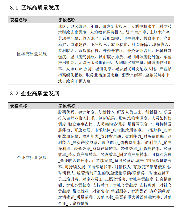
高质量发展数据库(High-Qulity Development Database,HQDD)结合政策指向和相关文献研究,构建我国区域经济高质量发展、我国企业高质量发展指标体系,从创新、共享、绿色、协调、开放、经营等多维度,对区域和企业高质量发展水平进行测度。HQDD指标体系内容详实,符合新发展理念。



指标体系设计科学,符合国情:HQDD遵循新发展理念的战略指引,参考相关文献研究而构建我国区域高质量发展、企业高质量发展指标体系,指标体系设计严谨科学。


数据内容详实,来源可靠:HQDD数据来源于《中国统计年鉴》、各省统计年鉴、企业年报等,数据来源权威可靠。此外HQDD详细展示每个细分指标数值,内容详实,极大满足学者多方面研究需求。


数据下载:点击这里

指标体系

a.png

数据示例
b.png
c.png

回复

使用道具 举报

0

主题

4

帖子

10

积分

新手上路

Rank: 1

积分
10
发表于 2026-3-21 18:03:22 | 显示全部楼层
是不是所有的指标都有呢?
回复

使用道具 举报

34

主题

64

帖子

251

积分

版主

Rank: 7Rank: 7Rank: 7

积分
251
 楼主| 发表于 2026-3-21 18:16:01 | 显示全部楼层
非常欢迎您使用我们清华的数据!所有的指标我们都配备齐全的,数据完整清晰。
回复

使用道具 举报

0

主题

4

帖子

12

积分

新手上路

Rank: 1

积分
12
发表于 2026-3-22 18:58:53 | 显示全部楼层
很多指标,可以方便构造不同的指数体系,也有利于写出创新性的论文
回复

使用道具 举报

34

主题

64

帖子

251

积分

版主

Rank: 7Rank: 7Rank: 7

积分
251
 楼主| 发表于 2026-3-22 19:03:10 | 显示全部楼层
非常欢迎您使用我们清华的数据!感谢您的支持!
回复

使用道具 举报

您需要登录后才可以回帖 登录 | 立即注册

本版积分规则

手机版|科研局数据网

Email:keyanju@163.com

版权所有 © 科研局 保留所有权利

京ICP备05072735号 京公网安备11010502030146号

科研局

学部QQ:1570962499

http://keyanju.com-科研局官方网站

提供最新的官方科研数据、科研信息

快速回复 返回顶部 返回列表