科研局

 找回密码
 立即注册
查看: 1075|回复: 4

Z5.新质生产力全套数据

[复制链接]

34

主题

64

帖子

251

积分

版主

Rank: 7Rank: 7Rank: 7

积分
251
发表于 2026-1-4 21:29:54 | 显示全部楼层 |阅读模式
本帖最后由 清华学部 于 2026-3-21 18:10 编辑

数据时间区间:2013-2026年
数据齐全度:非常齐全
计算方法:有详细的计算方法
数据来源:权威来源,里面有附带
参考文献:有权威参考文献
使用情况:很多学者、同学、老师已经在使用


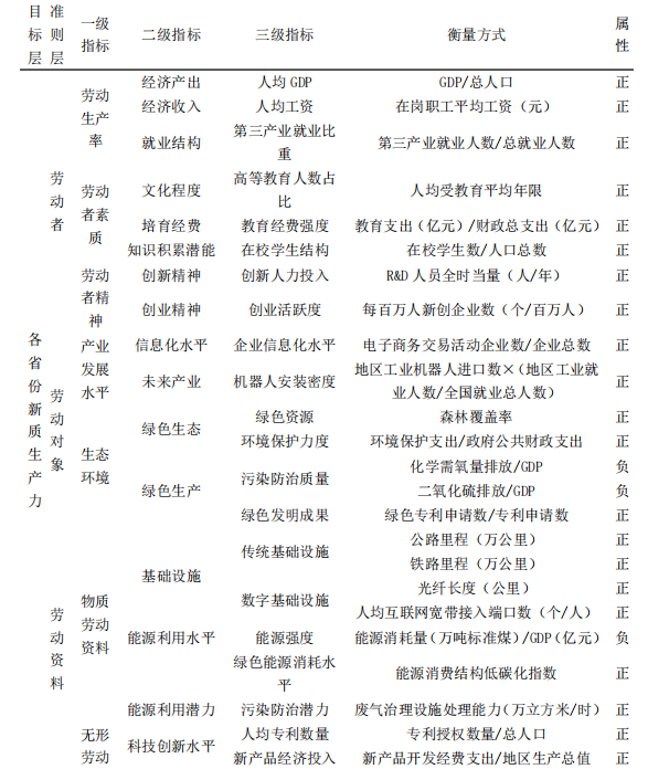
新质生产力研究数据库(New Quality Productivity Database,NQPD)是参考相关学术研究而开发的专业数据库。NQPD包括地区新质生产力和企业新质生产力两个模块,分别构建了地区和企业新质生产力发展评价指标体系,以测算我国各省份和上市公司新质生产力发展水平,此外,NQPD还提供新质生产力概念提出以来的网络搜索指数数据。



指标体系符合国情,核算方法严谨科学:NQPD指标体系是参照相关学术研究,根据新质生产力内涵的界定而构建,符合我国国情,核算方法严谨科学。


衡量内容丰富,数据全面权威:NQPD全面搜集国家统计局、各省份统计年鉴、企业年报等数据,旨在披露完整详实的地区和企业新质生产力衡量指标,为学者研究提供全面权威的数据支持。


数据下载:点击这里


指标构成

1aa.png
1ab.png

数据示例
1a.png
1b.png
1c.png


回复

使用道具 举报

0

主题

3

帖子

8

积分

新手上路

Rank: 1

积分
8
发表于 2026-3-21 17:56:51 | 显示全部楼层
想问问是不是所有的指标都有呢?
回复

使用道具 举报

34

主题

64

帖子

251

积分

版主

Rank: 7Rank: 7Rank: 7

积分
251
 楼主| 发表于 2026-3-21 18:17:58 | 显示全部楼层
非常欢迎您使用我们清华的数据!里面的所有指标都是有的,数据十分齐全和完整。
回复

使用道具 举报

0

主题

4

帖子

10

积分

新手上路

Rank: 1

积分
10
发表于 2026-3-22 18:54:10 | 显示全部楼层
谢谢,不仅有每个指标,还有详细的原始数据
回复

使用道具 举报

34

主题

64

帖子

251

积分

版主

Rank: 7Rank: 7Rank: 7

积分
251
 楼主| 发表于 2026-3-22 19:03:18 | 显示全部楼层
非常欢迎您使用我们清华的数据!感谢您的支持!
回复

使用道具 举报

您需要登录后才可以回帖 登录 | 立即注册

本版积分规则

手机版|科研局数据网

Email:keyanju@163.com

版权所有 © 科研局 保留所有权利

京ICP备05072735号 京公网安备11010502030146号

科研局

学部QQ:1570962499

http://keyanju.com-科研局官方网站

提供最新的官方科研数据、科研信息

快速回复 返回顶部 返回列表