科研局

 找回密码
 立即注册
查看: 966|回复: 4

Z1.家族企业全套数据

[复制链接]

34

主题

64

帖子

251

积分

版主

Rank: 7Rank: 7Rank: 7

积分
251
发表于 2026-1-4 20:51:22 | 显示全部楼层 |阅读模式
本帖最后由 清华学部 于 2026-3-21 18:13 编辑

数据时间区间:2007-2026年
数据齐全度:非常齐全
计算方法:有详细的计算方法
数据来源:权威来源,里面有附带
参考文献:有权威参考文献
使用情况:很多学者、同学、老师已经在使用

家族企业全套数据


数据库下载:点击这里


数据库简介:
中国家族企业研究数据库(Chinese Family Firm Research Database, CFFD),是对中国上市公司家族企业进行调查和研究而建立的专业数据库。CFFD所确定的家族企业包括三个标准:(1)实际控制人是一个自然人或某个以血缘、姻缘为连结的家族;(2)该自然人或家族直接或间接是上市公司第一大股东;(3)至少两个或以上家族成员在该上市公司或者关联公司持股或任职。根据招股说明书、年报、公告和网络检索等信息来确定家族企业。
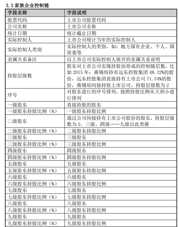
CFFD包括四张数据表:家族企业基本信息、IPO时家族企业持股情况、家族企业控制链以及家族企业继承人信息。其中,家族企业基本信息包括实际控制人、成立和上市时间在内的一些企业基本特征信息;IPO时家族企业持股情况包括企业在上市前后实际控制人的持股变化,家族其他相关人员的名称、持股和职务信息等;家族企业控制链则包括一个完整时间序列内家族企业实际控制人和相关人员的持股层级和持股比例情况;最后,家族企业继承人信息包括家族企业的创始人和继承人信息。
数据库特色:
精确的家族企业定义。相比以往的家族企业定义,CFFD对家族企业的定义更为准确,真正可以追溯到哪个家族对企业形成实际控制。
详细的家族企业成员持股信息。对IPO前后家族企业实际控制人、家族企业成员的持股和亲缘关系信息进行了详细列示,有助于发现家族企业的内部关系和持股关系。
时间序列上的控制链信息。根据年报和公告信息,构建了家族企业实际控制人在时间序列上的持股变化,动态跟踪家族企业所有权的变化情况。
家族继承人信息。丰富的家族企业继承人个人特征信息,为研究家族企业传承问题提供重要数据支持。

1.png
2.png
3.png

4.png


回复

使用道具 举报

0

主题

3

帖子

8

积分

新手上路

Rank: 1

积分
8
发表于 2026-3-21 18:00:39 | 显示全部楼层
是不是已经更新到最新了?数据的缺失值如何?
回复

使用道具 举报

34

主题

64

帖子

251

积分

版主

Rank: 7Rank: 7Rank: 7

积分
251
 楼主| 发表于 2026-3-21 18:19:48 | 显示全部楼层
非常欢迎您使用我们清华的数据!数据已经更新到最新啦,数据完整无缺失。
回复

使用道具 举报

0

主题

3

帖子

8

积分

新手上路

Rank: 1

积分
8
发表于 2026-3-22 18:48:24 | 显示全部楼层
相当好,已经使用过了,目前在用这份数据写一篇文章,指标很多
回复

使用道具 举报

34

主题

64

帖子

251

积分

版主

Rank: 7Rank: 7Rank: 7

积分
251
 楼主| 发表于 2026-3-22 19:01:48 | 显示全部楼层
非常欢迎您使用我们清华的数据!感谢您的支持!
回复

使用道具 举报

您需要登录后才可以回帖 登录 | 立即注册

本版积分规则

手机版|科研局数据网

Email:keyanju@163.com

版权所有 © 科研局 保留所有权利

京ICP备05072735号 京公网安备11010502030146号

科研局

学部QQ:1570962499

http://keyanju.com-科研局官方网站

提供最新的官方科研数据、科研信息

快速回复 返回顶部 返回列表